kaiyun登录中国入口登录
加入收藏
|
设为首页
|
搜索
搜索
kaiyun官网
学院简介
学院领导
机构设置
人才培养
本科生培养
专业介绍
本科招生介绍
创新人才培养
实验班人才培养
研究生培养
培养方案
招生信息
招生宣传
文件文档
获奖与成果
教学获奖
教学成果
下载专区
科研学术
科研方向
科研经费
论文专利
师资建设
师资概况
教师一览
师德师风监督举报途径
合作交流
国际合作
留学生培养
党群工作
喜庆二十大
主题教育
规章制度
学习园地
支部风采
教工之家
学生工作
团委学生会
一院百企
班级风采
学生特色展示
蓝图工作室
ACM竞赛队
优秀学生代表
联系我们
服务社会
科技扶贫&乡村振兴
支援边疆
科技服务
校友工作
kaiyun登录中国入口登录( 国家示范性软件学院 )简介
kaiyun登录中国入口登录1977年开设计算机通信本科专业,1985年成立计算机工程系,1998年成立计算机科学与技术学院。2008年,按照“学科归位”的原则,将计算机科学与技术学院等六个单位计算机学科的资源重新整合为kaiyun登录中国入口登录。2020年,将原kaiyun登录中国入口登录、软件学院、网络技术研究院调整、合并组建新的kaiyun登录中国入口登录(国家示范性软件学院),并支撑网络与交换技术国家重点实验室(kaiyun登录中国入口登录)。
规章制度
当前位置:
网站首页
>
党群工作
>
规章制度
> 正文
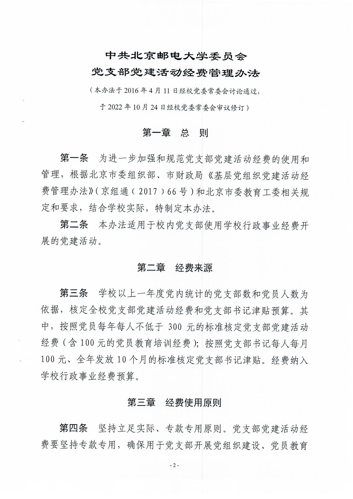
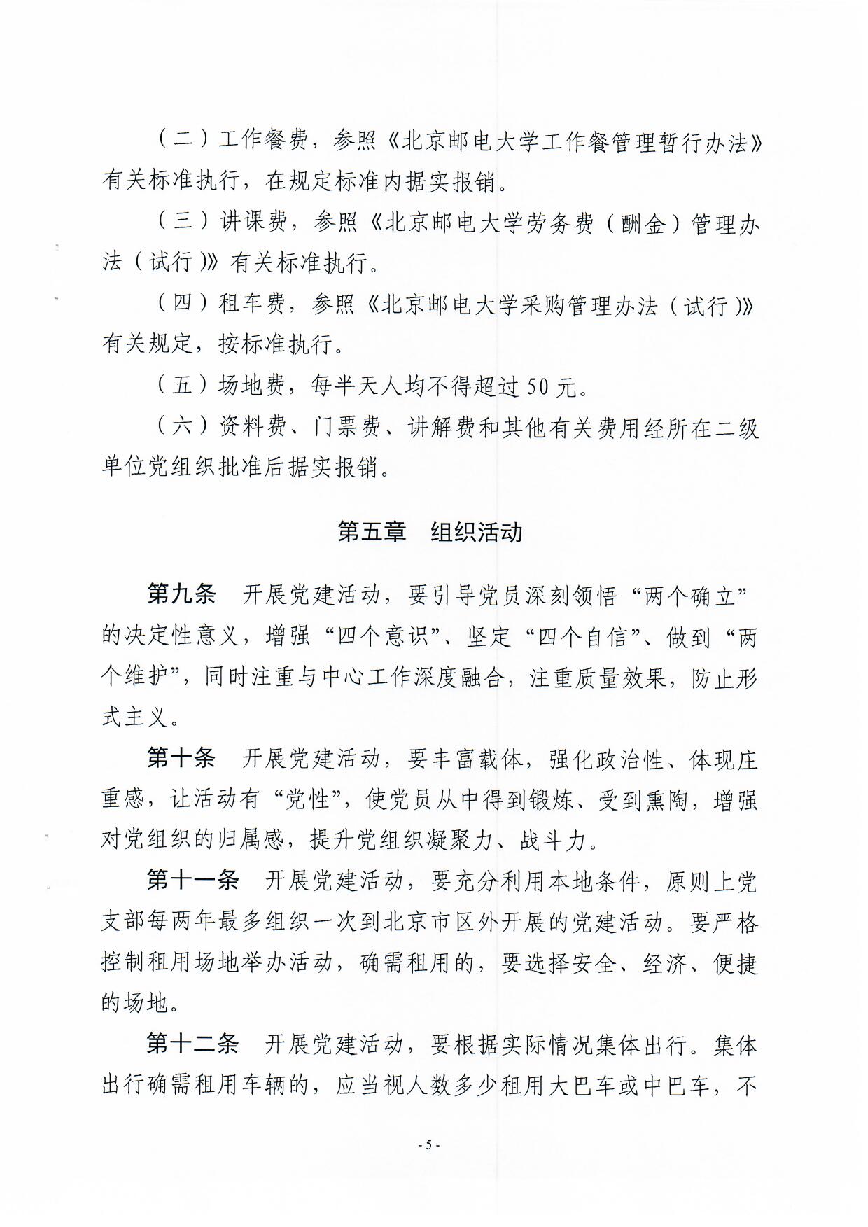
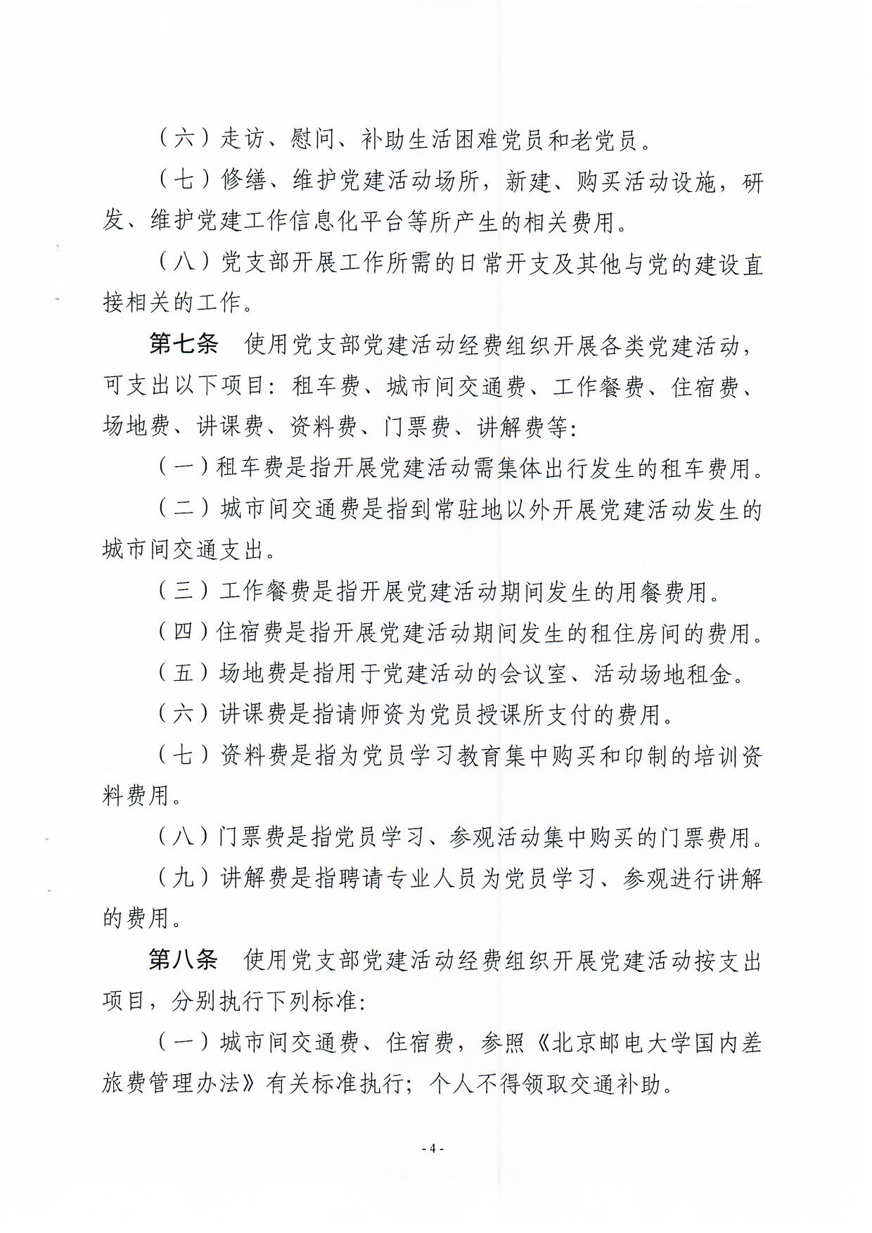
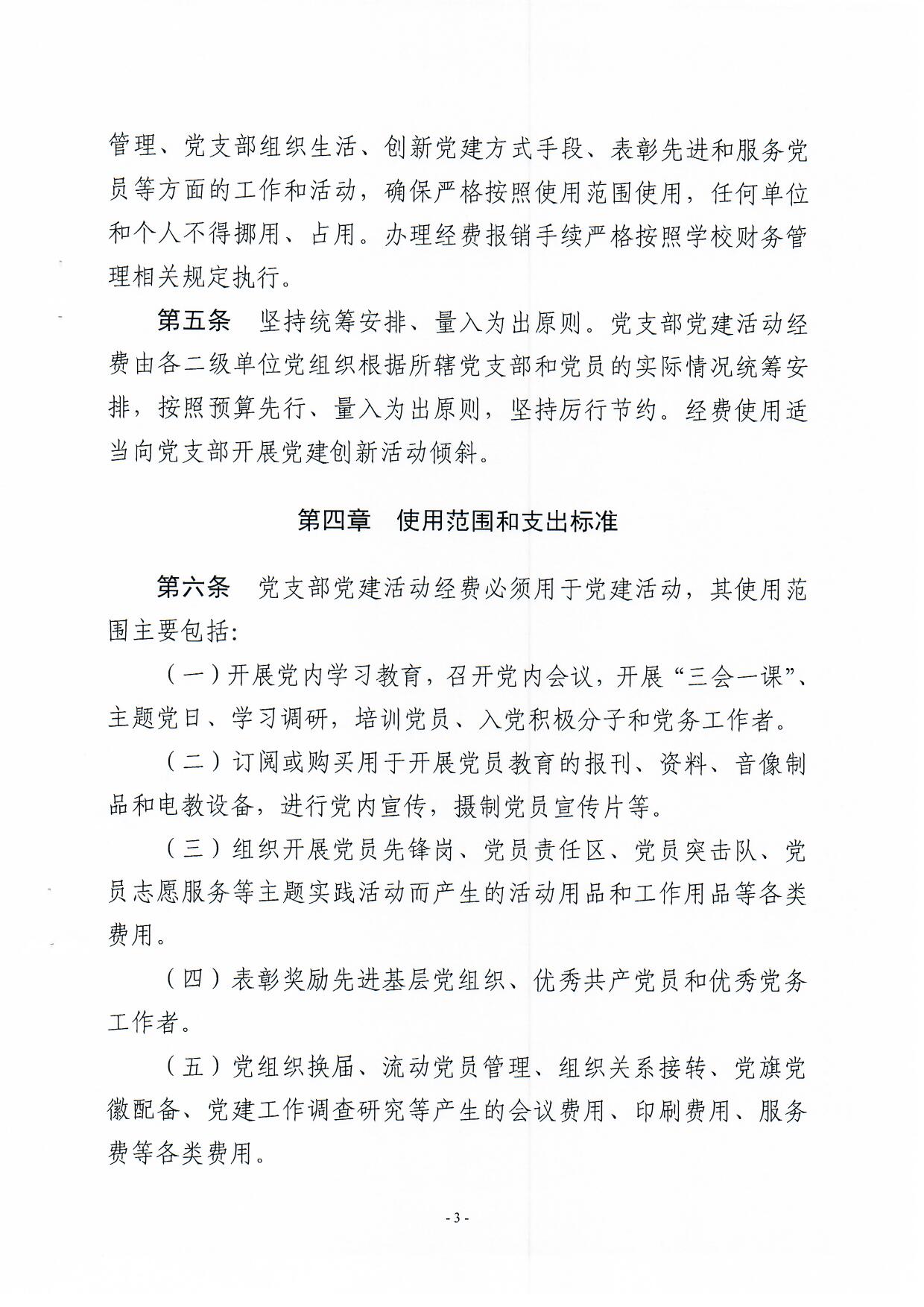
中共kaiyun登录中国入口登录委员会党支部党建活动经费管理办法
发布日期:2022-11-02
浏览量:次
更多新闻
祝贺kaiyun登录中国入口登录(国家示范性软件学...
2021-03-01
kaiyun登录中国入口登录(国家示范性软件学院)赴成都开展高...
2024-11-19
第三届“南天信息杯”kaiyun登录中国入口登录(国家示范性软...
2024-11-18